DALLAS — To maintain structural and operational integrity, systems reliability, simplify, modify, and enhance operations, customer satisfaction, and at a more significant level to ensure its airworthiness for the safety of passengers and crew, an aircraft must undergo various scheduled and unscheduled checks, maintenance, repair, and occasionally overall replacement of some systems or components during its operational life.
Maintenance and repair staff use different documents and manuals to make their work easier and more successful when performing their duties in the hangar or at the ramp. The manufacturer, component suppliers, various aviation authorities, or aircraft operators may be responsible for creating these documents. These are a few of them:
1. Aircraft Maintenance Manual (AMM)
AMM is a formal document created by a manufacturer that specifies how all maintenance operations performed on a particular aircraft shall be completed to maintain the aircraft's airworthiness.
The AMM holds the data to maintain, service, replace, adjust, examine, and test the aircraft's systems and equipment. Usually, these tasks are carried out either at the repair hangar or on the ramp.
It also includes details on the maintenance and inspection of aircraft structures. However, a different document, known as the Structural Repair Manual (SRM), contains information on structural repair.
Servicing, installation and removal, deactivation and reactivation, test and adjustment, operational test, functional test, system test, BITE test, inspection/check, detailed inspection, general visual inspection (GVI), special thorough inspection (SDI), painting, repairs and cleaning are among the tasks covered by AMM.

2. Illustrated Parts Catalog (IPC)
IPC is an essential auxiliary reference guide for each aircraft type provided by manufacturers that identifies and describes every aircraft item in-depth, along with pictures and part numbers.
The IPC supplements the Aircraft Maintenance Manual (AMM). Still, since it lacks the same level of approval, it should only be used as a supplementary source, with the AMM serving as the final authority in case of any discrepancies.
Manufacturers frequently provide IPC data digitally in electronic parts catalogs (EPC), which can be either locally installed software or web applications hosted centrally. Typically, an EPC allows you to virtually disassemble the product into its parts to locate the necessary part(s).

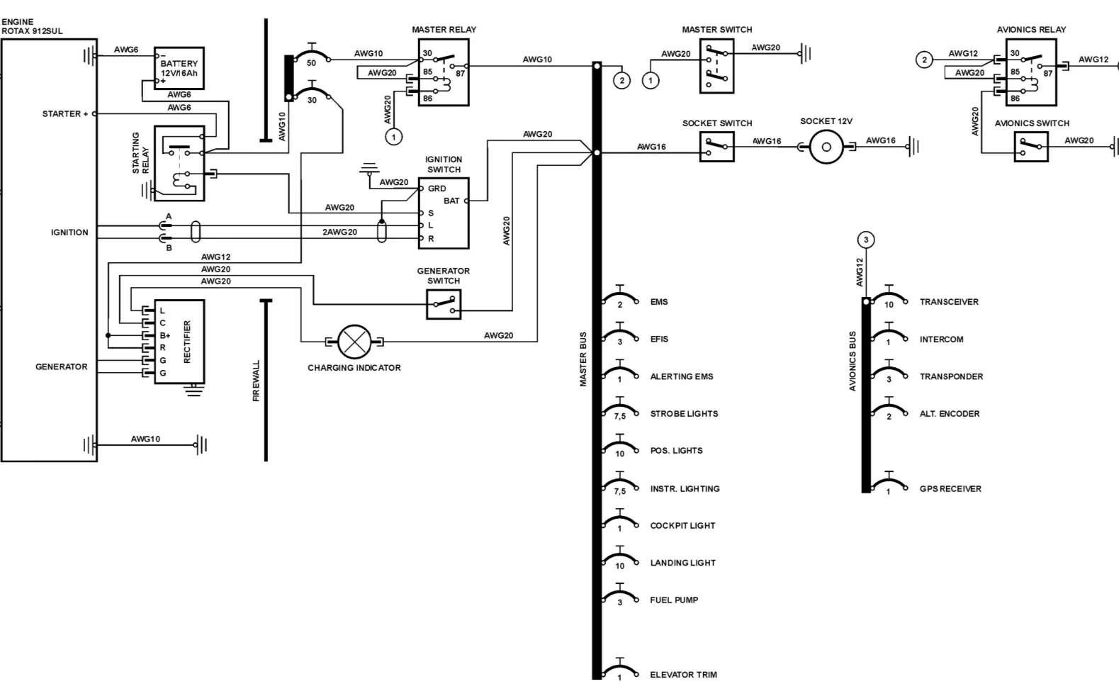
3. Aircraft Schematic Manual (ASM)
The aircraft system manual, or ASM, outlines the principles of operation for the aircraft's systems and subsystems. The ASM does not show parts as they appear or function, but indicates the location of components in relation to each other.
This document provides information necessary for locating aircraft electrical faults, understanding the layout and operation of an electrical circuit within an aircraft, and installation drawings.

4. Aircraft Wiring Manual (AWM)
A standardized, typical diagrammatic representation of the actual connections and physical structure of an electrical system or circuit is called a wiring diagram, and details like these can be found in the Aircraft Wiring Manual.
Wiring diagrams show the physical connections and locations of electrical components, how the aircraft's wires are connected and organized, and their part numbers and serial numbers. An electrical system or circuit can be manufactured or malfunction, and it can be troubleshooted using a wiring diagram for various aircraft.
The schematic differs from a wiring diagram in that it merely depicts the structure and operation of an electrical circuit, and is not concerned with the physical organization of the wires.

5. Aircraft Wiring List (AWL)
Aircraft Wiring Lists (AWL) is a section of the Aircraft Wiring Manual (AWM) supplied as a separate document for lists, diagrams, and locations of wires, aircraft and engine parts.
When airplane maintenance engineers are troubleshooting, maintaining, or making improvements to the loads linked to the electrical network, AWL, which consists of wire terminations, connectors, terminals, stripes, wire routing, and clamps, may assist.

6. Electrical Standard Practice Manual (ESPM)
The Electrical Standard Practices Manual (ESPM) is contained in the Instructions for Continued Airworthiness (ICA), which provides procedures and descriptive data for the electrical installations aboard airplanes.
The standard practices material in this manual instructs maintenance professionals on how to do maintenance for the ongoing airworthiness of the aircraft. When installing or repairing the electrical and avionics systems in the plane, the ESPM always recommends the best practices.

7. Tool, Equipment Manual (TEM)
Information on specific tools and test equipment recommended by the aircraft manufacturer and vendors is provided to aircraft maintenance personnel in the tool and equipment manual (TEM) so they can perform the maintenance, servicing, repair, and troubleshooting tasks outlined in the aircraft maintenance manuals (AMM) and required to maintain the aircraft's airworthiness.
The standard tools and equipment used in airports, such as escalators for passengers, baggage loading mechanisms, and tow trucks, are not included in this manual. Additionally, it excludes data pertaining to the specific tool's operation, maintenance, and overhaul.

8. Master Minimum Equipment List (MMEL)
MMEL is a document that lists the systems, instruments, and equipment aboard a specific type of aircraft, as established by the manufacturer (for example, Boeing or Airbus) and approved by the State of Design (for example, the FAA or EASA). It identifies components that may be temporarily inoperable at departure while maintaining an acceptable level of safety. The MMEL might come with unique operational instructions, restrictions, or procedures.
The MMEL is not to include any equipment that, if inoperative, is likely to significantly impair the performance of the aircraft, conflicts with the restrictions or invalidates the emergency procedures of the AFM (Aircraft Flight Manual) or an airworthiness directive, or that is covered by the Configuration Deviation List (CDL) unless expressly stated in the MEL or AFM.
The MMEL governs the dispatch of an aircraft with malfunctioning equipment and may help keep up with the required repair intervals for permissible parts.

9. Minimum Equipment List (MEL)
A particular type of aircraft's minimum equipment list (MEL) is a document that lists the instruments, equipment, and systems that can be inoperative at departure while still maintaining a safe level.
It provides instructions on how to fly the aircraft with insufficient equipment and outlines the steps to follow in the event of equipment failures or malfunctions.
The MEL is created by an operator that complies with or exceeds the MMEL established for the aircraft type and is approved by the operator's state of registration. Suppose any instruments, equipment, or systems fail. In that case, it helps the pilot in command (PIC), flight dispatchers, and maintenance engineers evaluate if a flight can be dispatched or continued from any intermediate stop.
Additionally, it tackles various unserviceability issues with separate aircraft systems that an MMEL cannot resolve.
When the State of the Operator is not the same as the State of registry, the Operator must ensure that the MEL does not interfere with the airplane's ability to meet the airworthiness criteria of the state of registry during the approval process. Section 6.1.1 of ICAO Annex 6 Part I Chapter 6.

10. Configuration Deviation List (CDL)
A configuration deviation list (CDL) is a section of the aircraft flight manual (AFM) created by the manufacturer of an aircraft type with the State of Design's (manufacturer's) approval. It identifies any external parts of an aircraft type that may be missing at the commencement of the flight. However, the aircraft is still airworthy and, where necessary, contains any information on associated operating restrictions and performance correction.
It is essential to distinguish the CDL from the MEL. The CDL deals with situations where external aircraft parts, such as fairings, flaps, slats, winglets, aerodynamic seals or panels, and other lift augmentation devices, are missing or have fallen off. The MEL discusses the limitations of aircraft operation if a system is not operational or has malfunctioned, for example, transponder failure.
If there isn't a CDL for a particular type of aircraft, then flying with missing external parts indicates that the plane is not in its original certified configuration and is not airworthy. The operator should have a procedure in place to ensure that all flaws compromising the aircraft's safe operation are fixed within the parameters outlined by the approved minimum equipment list (MEL), configuration deviation list (CDL), or maintenance data, as applicable.

11. Structural Repair Manual (SRM)
The Structural Repair Manual (SRM) is a publication that provides in-depth descriptions of the identification, acceptable damage limitations, and repairs for the primary and secondary structures of aircraft. The manufacturer provides this guide and has received state-of-design approval.
Additionally, SRM provides information on substitute materials and fasteners, as well as a brief description of specific procedures combined with structural repairs, such as protecting repair parts and sealing integral fuel tanks. A special repair scheme must be requested from the aircraft manufacturer if acceptable methods to repair the discovered structural damage to the aircraft are not included in the SRM.
Also, the repair of structures contained in the Structural Repair Manual (SRM), which includes the Nacelle, is sometimes provided separately in a Nacelle Structural Repair Manual (NSRM).

12. Troubleshooting Manual (TSM)
The Troubleshooting Manual (TSM) is a manual containing thorough and systematic procedural coverage of aircraft warnings (like ECAM, EFIS, LOCAL, and OBSV), malfunction reports (for crew and maintenance), and CFDS (Centralized Fault Display System) messages to identify, confirm, isolate, and rectify aircraft malfunctions.
It also addresses defects not tracked by the aircraft system and is intended to offer a quick and accurate method for isolating faults, providing suggestions for measures to minimize aircraft downtime.

13. Component Maintenance Manual (CMM)
CMM is a document that offers comprehensive instructions on carrying out off-aircraft maintenance tasks on an aircraft component. It's provided by either the manufacturer (CMMM) or vendor (CMMV).
The CMM's maintenance tasks provide sufficient information to restore the component or a unit to a serviceable state and include the data necessary for inspecting, repairing, adjusting, testing, and other maintenance operations. The Illustrated Parts List (IPL), which lists each piece of a component that needs to be disassembled for shop maintenance, contains a list of the parts that are subject to CMM.

14. Aircraft Recovery Manual (ARM)
The manufacturer publishes the Aircraft Recovery Manual (ARM), which contains comprehensive technical and procedural information required to recover a particular type of disabled aircraft for service return.
It's the most crucial piece of information for a recovery operation. It must be complied with when making general plans, preparing, and setting up procedures for recovering a disabled aircraft.

15. Service Bulletin (SB)
A Service Bulletin (SB) is a document used by manufacturers of aircraft types, engines, or component parts to provide essential and practical information about aircraft safety, enhancing maintenance and product life, or design modifications to boost performance, which can be included in aircraft.
Service Bulletin compliance may or may not be mandatory, but when it comes to safety, it is always considered. When an SB addresses a safety risk rather than a product improvement, it is published as an Alert Service Bulletin (ASB). In this case, the state where the aircraft is registered adopts it and publishes an associated Airworthiness Directive (AD). Because it covers significant conditions that may occur in a product (such as an aircraft engine, airframe, system, or propeller), the AD is a requirement that must be followed.

16. Maintenance Planning Document (MPD)
The Maintenance Planning Document (MPD) is a document provided by the manufacturer that contains the most recent revision of repetitive maintenance tasks recommended to keep an aircraft's or engine's systems, components, and structures safe and airworthy.
MPD outlines the aircraft's maintenance checks and repair tasks, along with their thresholds and/or intervals, for regulatory compliance. It also aims to minimize the time that an aircraft is grounded and to maximize the current and future value of the aircraft or engine.
Maintenance engineers use the MPD information to develop operator maintenance programs (OMPs) that are then submitted to the relevant aviation authority for approval.

17. Non-Destructive Testing Manual (NDTM)
The Non-Destructive Testing Manual (NDTM) is a document that instructs maintenance engineers on the techniques and procedures frequently used to evaluate the structural integrity of both the aircraft's airframe and engine components.
The goal of these processes and methods, which include ultrasound, electrical eddy currents, optics, and X-ray scattering or absorption, is to detect structural fatigue damage early. Early detection of structural damage, such as cracking, allows maintenance engineers to take preventative action before the damage becomes catastrophic, preserving the aircraft's structural integrity and airworthiness.

18. Consumable Materials List (CML)
The Consumable Materials List (CML) contains details on all the qualified consumable or expendable items and their substitutes that the aircraft manufacturer recommends using for the operation, maintenance, servicing, and repair of the aircraft and its components, as well as to maintain the aircraft's continued airworthiness.
Bulk materials, including lubricants, gasoline, chemicals, paints, patches, dies, coolants, and other similar goods, are a frequent form in which aviation consumables are marketed.

19. Material Safety Data Sheet (MSDS)
The manufacturer or importer of a chemical or laboratory product will develop a Material Safety Data Sheet (MSDS) to provide instructions on how to use and store the product safely.
It contains details about the chemical's nature, how it is stored, the circumstances of its transportation, risk factors, how to handle it, first-aid precautions, safety measures in case of an accidental release, and disposal procedures.
The information in an MSDS should be as clear, brief, and complete as possible.

20. Power Plant Illustrated Parts Catalog (PIPC)
The Power Plant Illustrated Parts Catalog (PIPC) is a document prepared by the propulsion systems manufacturer to illustrate line-replaceable assemblies and units of the power plant (engine), along with their disassembly and assembly procedures.
PIPC is a companion document of the aircraft maintenance manual (AMM), assisting aircraft maintenance engineers in the provisioning and requisitioning of engine parts.

21. Duct, Fuel Pipe Repair Manual (DFPRM)
The Duct and Fuel Pipe Repair Manual (DFPRM), as its name suggests, is a document that provides maintenance engineers with the details they need to identify, inspect, repair, and insulate fuel and duct pipes that have been damaged during service.
The repair instructions provided in the DFPRM are only applicable to fuel and duct pipes wholly produced by the aircraft manufacturer. They should not be utilized for fuel or duct pipes made by the engine manufacturer.
The maintenance personnel use this self-contained guide to locate fuel pipes, ducts, and insulation covers, set damage limits for fuel pipes and ducts, repair the fuel pipes, ducts, and insulation covers, and carry out any necessary tests after the repair.

22. Fault Isolation Manual (FIM)
A fault isolation manual (FIM) is a technical document that outlines a series of steps to take in order to isolate the component, device, or software module that is causing the error. It helps engineers identify faults and provide solutions.
One component is replaced at a time as part of the FIM process until a problematic component is identified, replaced, and the system returns to regular operation. Engineers must use other troubleshooting tools, such as circuit diagrams, if the fault isolation manual's approach fails to resolve the issue.

23. Dispatch Deviations Guide (DDG)
DDG is a manual published by the airplane manufacturer to identify any procedure to release an aircraft into service with allowable systems/components inoperative or missing.
DDG assists airlines in creating the operational procedures needed to fly the aircraft in non-standard configurations permitted by the MMEL, MEL, and CDL. In the event of a disagreement between MEL/DDG and AD, AFM Limitations, or any other legal requirement, AD, AFM, or (Continued Airworthiness requirement) shall take precedence.

24. Non-Essential Equipment and Furnishings List (NEF)
Non-essential equipment and furnishings (NEF) are a list of components installed on an aircraft as part of the the original certification, supplemental type certificate, or engineering order that, if inoperative, damaged, or missing, have no impact on the safe operation of flight and are not required by the operational or certification regulations that apply.
The operator is permitted to fly the aircraft with missing, broken, or dysfunctional equipment if the NEF list is approved. Without a NEF list that has been approved, a plane cannot fly until the missing, broken, or malfunctioning equipment is replaced or repaired.
NEF equipment does not include anything that is covered in the MEL or CDL Program or that the Aircraft Maintenance Manual deems serviceable. They can be located in areas such as the passenger compartment, flight deck, service areas, cargo areas, restrooms, and galley areas, among others.

25. Task Cards (TC)
A task card, also known as a work card or job card, is a customized description of a maintenance assignment, along with its relevant safety plans created from the original maintenance documentation by a technical support office, to help maintenance personnel assigned to the task correctly.
Electronic task cards are primarily used in MROs to schedule, modify, save, collect, and share tasks through tablets and laptops. They ensure that proper procedures have been followed by using automated checklists, recording inspection signatures, and sending data to the billing department when the work is complete. They can also be used to plan the labor, material, service, and tools required.
Research by Maximillian Philberth.
Stay connected at every stop along your journey! Get any Saily mobile data plan at 5% off with the code AIRWAYSMAG5 + up to 5GB free!

Article References:
- WT9 Dynamic LSA / Club, Aircraft Maintenance Manual (AMM).
- WT9 Dynamic LSA / Club Aircraft, Illustrated Parts Catalogue (IPS).
- A320, Aircraft Schematic Diagram (ASM).
- Boeing 757, Aircraft Wiring List(AWL).
- RG -450 Aircraft, Battery Component Maintenance Manual (CMM).
- PC - 24, Aircraft Recovery Manual (ARM).
- Jet fuel -JP, Material Safety Data Sheet (MSDS).


.webp)

.webp)

_1.webp)





.avif)